Pare de ficar perdido: o framework para decidir o que estudar
O framework simples que uso há anos para tomar decisões estratégicas de carreira e como decidir o que estudar
Antes de estudar qualquer tecnologia nova esta semana, faça esta pergunta: "Qual escolha vai me expor a mais pessoas, projetos e responsabilidades?"
Este framework simples vai acabar com suas dúvidas sobre o que estudar.
Toda semana recebo mensagens parecidas: "Sou dev backend Node.js, estou aprendendo Go, faz sentido?" ou "Sou dev Angular, estou estudando React, o que mais posso melhorar?".
A maioria dos devs trata essas decisões como preferência pessoal ou curiosidade técnica. Mas cada hora que você investe estudando algo novo é um investimento na sua carreira. E como qualquer bom investimento, você deveria escolher o que dá melhor resultado.
🚪 O Framework: Máximo de Portas Abertas
Pense na sua carreira como suas escolhas de desenvolvimento. Cada hora que você gasta estudando, cada projeto que escolhe pegar no trabalho - tudo isso são investimentos do seu tempo e energia.
O retorno aqui não é só conhecimento técnico. É o número de oportunidades futuras que essa decisão vai gerar.
O framework é simples. Antes de qualquer decisão de carreira, pergunte:
"Qual escolha vai me expor a mais pessoas, projetos e responsabilidades?"
Como aplicar na prática
Escolhendo o que estudar: React dev pensando entre Vue ou backend? Backend ganha. Vue te conecta com mais projetos React. Backend te conecta com todo o sistema, outros times, outras responsabilidades.
Escolhendo projetos no trabalho: Entre uma feature isolada e um projeto cross-funcional? Cross-funcional sempre. Você vai trabalhar com PM, design, outros engenheiros. Vai entender o business melhor. Vai expandir sua rede interna.
Quando "tudo parece útil": Liste as opções e pergunte: qual me conecta com mais pessoas diferentes? Qual me ensina skills que funcionam em outras áreas? Qual me posiciona pra roles futuras que nem existem ainda?
Por que isso funciona
Numa conversa com um Principal Engineer na Brex, ele me disse: "Eu não aprendo nada realmente novo desde que era mid-level. Quando você tem os fundamentos sólidos, é questão de adaptar mudanças de paradigma."
A chave é construir uma base sólida de fundamentos que se transferem + uma rede diversa de conexões e experiências.
Não é sobre qual tech tá em alta no Twitter. É sobre qual decisão multiplica suas opções futuras.
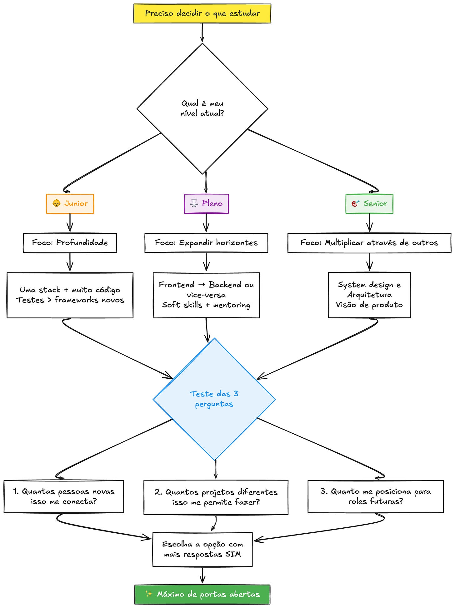
👶 Nível Junior: Profundidade Ganha
Erros comuns que vi
Pular de tecnologia em tecnologia sem dominar nenhuma. Segunda-feira React, quarta-feira Vue, sexta-feira Svelte.
Fazer curso após curso sem construir nada real. Saber fazer to-do lists em 15 frameworks diferentes, mas nunca ter deployado algo pra produção.
Se preocupar demais com a stack: "Só me candidato pra vagas React" ou "Só aceito backend Java". As melhores empresas contratam quem resolve problemas, não especialistas em linguagem específica.
O que fazer
Uma stack, muito código: Escolha uma linguagem e fique ali. Se é frontend: React + TypeScript + Node.js. Se é backend: Python + Django + PostgreSQL. Não passe um dia sem codar.
É melhor ser muito bom em uma coisa do que mediano em cinco.
Procure mentores: Aprenda a fazer perguntas do jeito correto. Isso não só te ajuda a resolver problemas mais rápido, mas mostra maturidade profissional.
Exemplo prático
Você é dev React e tá pensando se aprende Vue ou Angular. Não aprenda. Em vez disso, aprenda TypeScript profundamente. Aprenda testes. Aprenda deploy e CI/CD.
Essas skills funcionam com qualquer framework frontend futuro. Vue ou Angular são só mais ruído na sua cabeça nesse momento.
⚖️ Nível Pleno: Hora de Expandir
Erros comuns
Zona de conforto técnica: Frontend que nunca mexeu com banco de dados. Backend que nunca tocou em CSS. Essa especialização excessiva limita suas oportunidades futuras.
Focar só em código: Ainda pensar que programação é 100% sobre escrever código. Ignorar que comunicação, documentação e mentoring são parte fundamental do trabalho.
O que fazer
Frontend → Backend ou vice-versa: Esse é o momento perfeito pra você explorar o outro lado. Se você é frontend, aprenda sobre APIs, bancos de dados, arquitetura. Se você é backend, entenda UX, performance no browser.
Desenvolver soft skills: Seu trabalho não fala por você. Comece a documentar seus projetos, apresentar demos, participar de decisões técnicas importantes.
Como convenci meu manager na Brex
Quando estava na Brex como frontend engineer, percebi que pra crescer eu precisava entender o sistema completo. Fui numa 1:1 com meu manager e argumentei:
"Quero aprender backend não só pra minha carreira, mas pro benefício da empresa. Com visão completa do sistema, vou conseguir contribuir melhor e colaborar mais efetivamente com o time de backend."
Resultado? Consegui trabalhar em projetos full-stack, desenvolvi relacionamento com engenheiros de outros times. Essa experiência foi chave para me fazer passar como senior no PostHog.
A chave foi mostrar como meu crescimento beneficiaria não só minha carreira, mas o resultado do time inteiro.
🎯 Nível Senior: Multiplicador de Time
Erros comuns
Tentar fazer tudo hands-on: Continuar pensando que sua contribuição principal é escrever código. Senior contribui mais através de outras pessoas.
Focar em skills técnicas: Achar que promoção pra Staff/Principal é sobre ser ainda melhor tecnicamente. Na verdade é sobre influência, visão de produto, e capacidade de tomar decisões que impactam múltiplos times.
O que fazer
System design e arquitetura: Aprenda a desenhar sistemas que escalam. Entenda quando usar microserviços vs monolito, quando otimizar vs quando reescrever.
Mentoring estruturado: Ajude outros engenheiros a crescerem. Isso multiplica seu impacto e desenvolve suas skills de liderança técnica.
Visão de produto: Entenda o business. Saiba por que certas features são prioritárias. Colabore com PM, design, e outros stakeholders.
A lição que mudou tudo
Numa sessão de pair programming com um Senior, resolvemos um problema rapidamente. Pensei: "Ok, está pronto, vamos pra próxima?"
Mas ele parou e continuou pensando: "Resolvemos, mas o código ainda tá meio confuso. Precisamos pensar em quem vai dar manutenção nesse código daqui 6 meses."
Senior não resolve problemas só pro agora, mas pensando na saúde do sistema ao longo de anos.
🌟 Teste Esta Semana
Passo 1: Liste 3 coisas que você está considerando estudar ou projetos que quer pegar.
Passo 2: Para cada uma, pergunte:
Quantas pessoas novas isso me conecta?
Quantos projetos diferentes isso me permite fazer?
Quanto isso me posiciona pra roles futuras?
Passo 3: Escolha a opção com mais "sim".
Por que isso funciona a longo prazo
Sua carreira não depende só de você ser bom tecnicamente. Depende de você construir sua sorte aumentando suas oportunidades.
Quanto mais pessoas você conhece, mais oportunidades surgem. Aquele frontend que você ajudou pode te chamar pro próximo projeto. Aquele PM que você colaborou bem pode te recomendar pra uma vaga.
Quanto mais projetos diversos você trabalha, mais você entende o business. E quem entende business além de tecnologia tem muito mais opções de carreira.
O dev que só sabe React pode ser substituído quando React sair de moda. O dev que entende frontend, backend, produto, pessoas e business pode se adaptar a qualquer mudança tecnológica.
Invista na sua versatilidade. Trabalhe com pessoas diferentes, times diferentes, culturas diferentes.
📋 Resumo Rápido
O framework é simples: sempre escolha o que abre mais portas futuras.
Junior: Profundidade numa stack > aprender várias tecnologias
Pleno: Expandir horizontes e soft skills > ficar na zona de conforto
Senior: Multiplicar através de outros > fazer tudo sozinho
O teste final: "Essa escolha vai me expor a mais pessoas, projetos e responsabilidades?"
Fico feliz que você leu o artigo até o final! 🙏
Você também pode clicar no botão de curtir ❤️ e compartilhar este artigo com outras pessoas. Me ajuda muito!








Impossível não enviar pros amigos Devs
Agora seria top um artigo ajudando a quantificar (pelo menos em "pouco", "médio" e "muito") para responder essas perguntas:
Quantas pessoas novas isso me conecta?
Quantos projetos diferentes isso me permite fazer?
Quanto isso me posiciona pra roles futuras?